Spring naar inhoud

FAQ

iXBRL

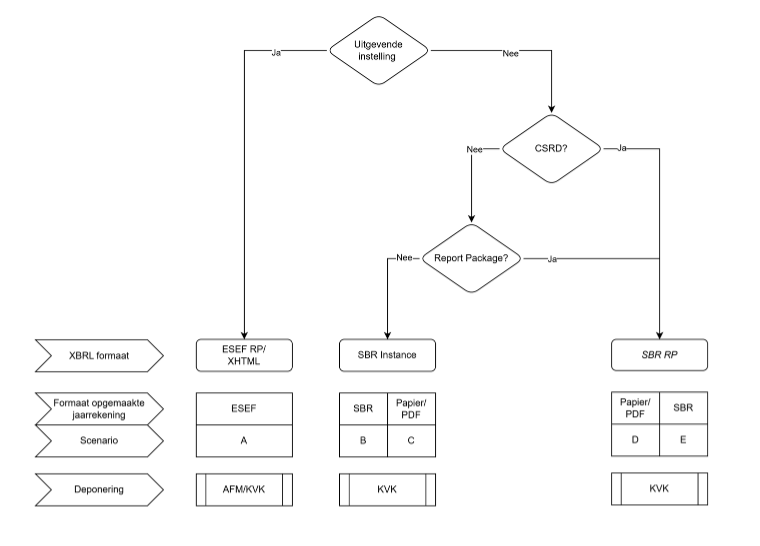
Welk van de vijf scenario’s van bijlage NBA alert 50 is op ons van toepassing?

Met iwink.report maak je een SBR Report Package (.xbri file. Dat komt overeen met stroom D of E uit het NBA Alert 50 stroomschema.

Of je voor D of E kiest heeft te maken met hoe jullie de opgemaakte jaarrekening ter controle en goedkeuring aanbieden aan de accountant/bestuur/RvT.Je kunt daar de .xbri file zelf gebruiken (stroom E) maar omdat de meeste mensen dat nog ingewikkeld vinden, kiest bijna iedereen voor stroom D (papier/PDF).

Je genereert dan uit iwink.report een PDF om voor te leggen aan accountant/bestuur/RvT.Merk op dat de accountant volgens NBA richtlijn 50 desalniettemin ook de .xbri file moet controleren om vast te stellen of deze niet materieel afwijkt van de PDF.

Uiteindelijk deponeer je de .xbri file bij de KvK (nadat het jaarverslag is goedgekeurd en vastgesteld).

Wat is het verschil tussen XBRL en Inline XBRL (iXBRL)?

XBRL is een gestructureerd gegevensformaat dat bedoeld is voor het uitwisselen van financiële data tussen systemen. Het bestand bevat uitsluitend de cijfers of vaste teksten uit het jaarverslag, zonder vormgeving. Voor middelgrote en kleinere organisaties die volledig digitaal moeten deponeren is dit meestal het format dat de KvK verwacht.

iXBRL is een uitbreiding op XBRL waarbij dezelfde financiële data wordt geïntegreerd in een leesbaar, opgemaakt document. Het resultaat is een HTML-bestand waarin het complete jaarverslag zichtbaar is met de bijbehorende XBRL-tags. Dit format sluit aan bij organisaties die hun volledige jaarverslag digitaal willen publiceren en tegelijk aan de tagging-eisen willen voldoen.

Voor organisaties die naast deponering ook een publiek jaarverslag publiceren (online of als PDF) is iXBRL de logische keuze. iXBRL is bovendien toekomstbestendig. Beursgenoteerde ondernemingen rapporteren al uitsluitend in dit format en onderwijsinstellingen stappen vanaf boekjaar 2027 ook volledig over op iXBRL voor indiening bij DUO. Binnen het SBR-domein Handelsregister wordt daarom iXBRL aanbevolen als het standaardformaat voor jaarrapportages.

iwink.report ondersteunt uitvoer naar een online jaarverslag, naar PDF en naar iXBRL. XBRL wordt (nog) niet ondersteund.

Ik krijg een fout bij het valideren van mijn iXBRL-verslag

Foutmeldingen bij het valideren van een iXBRL-verslag komen vaak voor en zijn vaak makkelijk op te lossen.

We hebben een overzicht van veelvoorkomende validatie-fouten gemaakt.

Hoe deponeer ik mijn iXBRL-jaarverslag?

Het deponeren van een iXBRL-jaarverslag gebeurt door het (definitieve) .xbri bestand te downloaden uit iwink.report en uploaden bij KvK.

Voor het uploaden van het iXBRL-bestand bij de KvK is een werkende account voor https://www.kvk.nl/jaarrekening-deponeren/ ("Inloggen met e-mail") vereist.Deze account moet gekoppeld zijn aan de deponerende entiteit.Controleer tijdig of de bevoegde personen binnen de organisatie hierover beschikken. Het aanvragen van een dergelijk account kan enkele dagen tot weken duren!

Hoe kan ik tags in mijn Excel-bestand verplaatsen?

De iXBRL-tags zijn in Excel verwerkt als notities. Notities herken je in Excel aan een rood driehoekje rechtsboven in de cel. Als je er met de muis boven hangt, dan verschijnt na circa 1 seconde de tekst van notitie in een geel blokje. Deze notities kan je per stuk kopiëren en verwijderen, maar ook voor een grotere selectie cellen in één keer.

Om één tag te verplaatsen:

  • Ga naar de cel die de juiste iXBRL-tag bevat
  • Shift+F2 (om de notitie te openen)
  • Ctrl+C (om te kopiëren, gebruik command+C in MacOS)
  • Ga naar de doelcel
  • Shift+F2 (om de notitie te openen)
  • Ctrl+V (om te plakken, gebruik command+V in MacOS)
  • Verwijder de notitie op de eerste cel met rechtermuisklik: Notitie verwijderen (Delete Note)

Om een groep tags te verplaatsen:

  • Selecteer de cellen die de juiste tags bevatten.
  • Ctrl+C (om te kopiëren, gebruik command+C in MacOS)
  • Ga naar de eerste cel van het doelbereik
  • Ctrl+Alt+V (voor plakken speciaal, gebruik command+control+V in MacOS) 
  • Kies bij "Plakken" alleen voor Opmerkingen en Notities (Coments and Notes)

Om een groep tags in één keer te verwijderen:

  • Selecteer de cellen die de juiste tags bevatten.
  • Rechtermuisklik - Verwijder notitie (Delete Note)

Microsoft Word

Kan ik teksten vanuit Word direct inladen in het CMS?

Nee, het is niet mogelijk om content direct vanuit een Word-bestand in te laden in het CMS.

Kan ik een Word-export van het verslag maken?

Nee, het is alleen mogelijk om een PDF-export te maken.

Er zijn online wel tools te vinden waarmee je een PDF kunt omzetten in Word.